Soort:
Schema
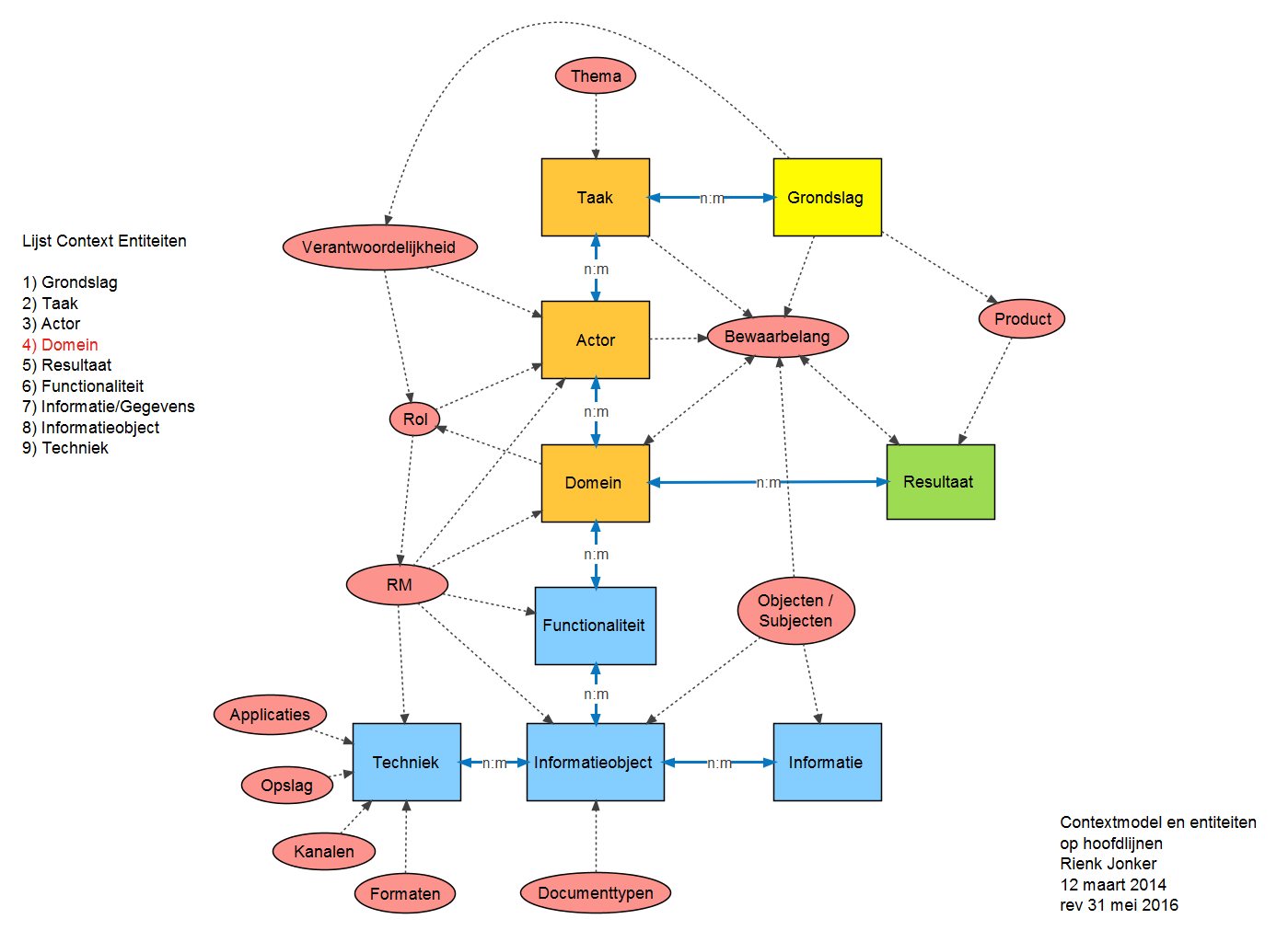
Met dit schema wordt een beeld gegeven waar bepaalde aspecten, zoals rol, bewaarbelang, verantwoordelijkheden, te plaatsen zijn in het contect model. Dit model is gepubliceerd in het S@P-Jaarboek 2017 Archives in Liquid Times.1
Album:
Levenscyclus:
Informatiemodel:
Datum eerste publicatie:
dinsdag, 31 mei 2016 - 8:15am
- 104 keer gelezen
