Ketens
Het woord ketens wordt tegenwoordig snel in de mond genomen terwijl niet altijd duidelijk is wat er mee bedoeld wordt. Vandaar deze korte schets van twee verschillende vormen van ketens in relatie tot de informatievoorziening. De eerste gaat over ketensamenwerking, een vorm van samenwerking waar een proces, project of andere activiteit centraal staat, de procesketen. De tweede over een keten van organisaties waar
in de meeste gevallen een maatschappelijk probleem de basis voor de samenwerking is, de keteninformatisering.
Ketensamenwerking
Er wordt gesproken over ketensamenwerking wanneer er sprake is van verschillende actoren die soms gelijktijdig of soms achtereenvolgend hun werk uitvoeren. Een dergelijke keten
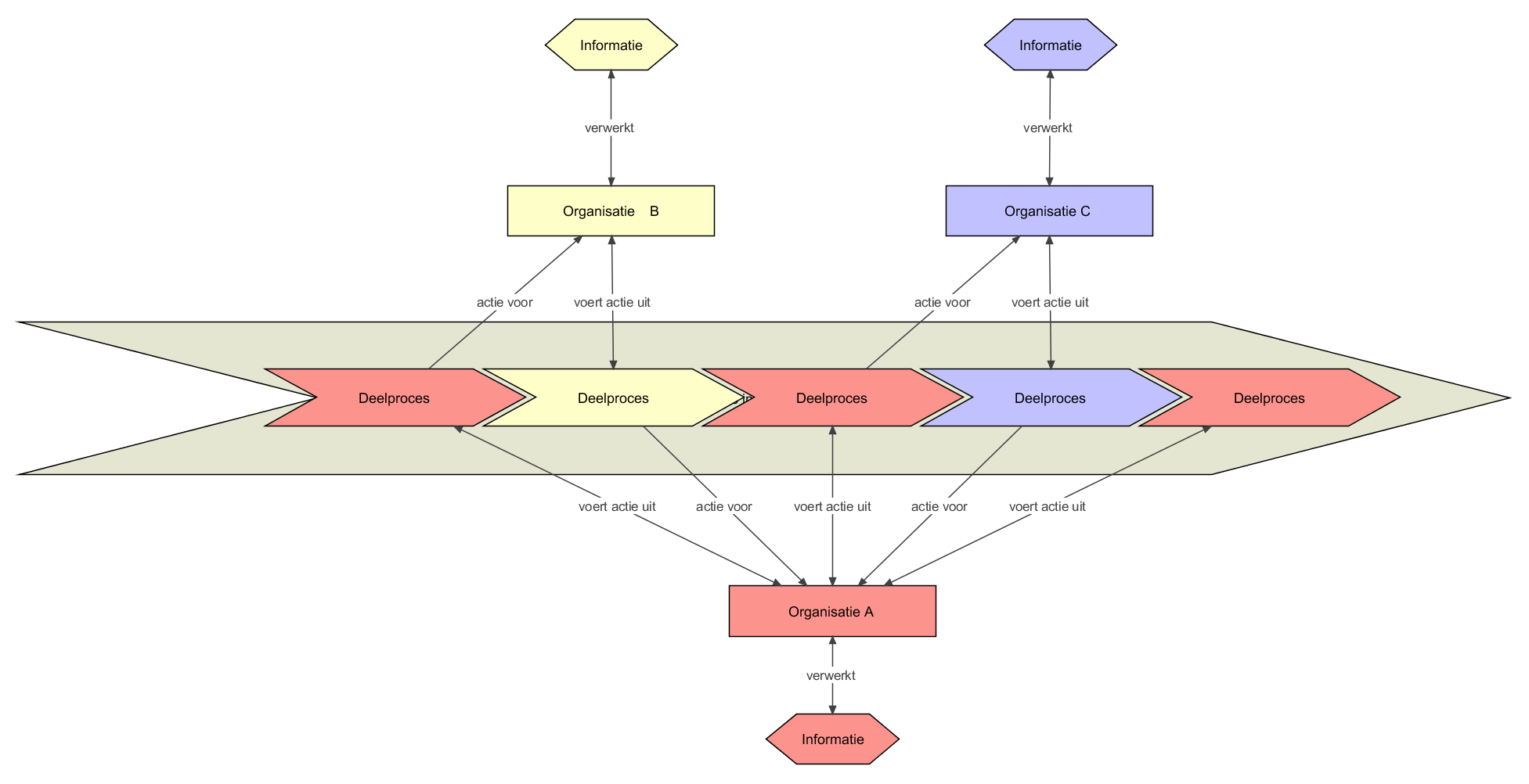
is te beschouwen als ‘een gekoppeld proces in een netwerk van organisaties’1. Dit wordt ook wel een procesketen genoemd. In deze keten staat een proces centraal en hebben verschillende organisaties vanuit hun eigen rol een aandeel in dat proces.

Vanaf de buitenkant, vanuit de keten, lijkt het één proces met één ketendossier. Alleen voeren de deelnemende partijen ieder vanuit de eigen context hun eigen taken uit. De totale procesketen valt in die zin uiteen in deelprocessen waar iedere organisatie weer zelf eigenaar van is en iedere organisatie ook weer zijn eigen vormen van informatiebeheer op uitvoert. Zo heeft ieder type organisatie, gemeente, provincie, rijk, waterschap, zijn eigen selectielijst. In de huidige praktijk zal blijken dat deze lijsten geen onderlinge samenhang hebben. Indeling, omschrijvingen en bewaartermijnen kunnen verschillen. Verder zal ieder zijn eigen informatiebeleid met beheersregels, methoden, digitale systemen hebben.
Voorbeeld zijn de in 2013 opgerichte Regionale omgevingsdiensten (RUD). In het geval van vergunningaanvraag komt deze aanvraag binnen bij een bevoegd gezag (bv een gemeente), deze stuurt de aanvraag voor advies door naar de RUD. Binnen de RUD wordt een advies opgesteld dat richting de vragende gemeente gaat. Op basis van dat advies neemt een gemeente een besluit. Dit ketenproces, dat gaat over het afhandelen van een vergunningsaanvraag, bestaat globaal uit twee processen. De eerste is het proces van de gemeente waarbij de een vergunning wordt afgegeven. De tweede is het proces van de FUMO dat leidt tot een advies aan de gemeente over de vergunningaanvraag.
Een andere mogelijkheid is dat een gemeente een organisatie als een RUD mandateert namens haar te handelen. In dat geval kan een aanvraag nog steeds bij de betrokken gemeente binnenkomen. Maar de rest van het proces wordt door de FUMO afgehandeld. De betrokken gemeente zal nu informatie hebben over het proces aanvragen vergunning dat is afgelopen na doorzending van de aanvraag naar de RUD. De RUD voert het proces vergunningverlening inclusief eigen advisering uit. Zij zal bij het afgeven van de vergunning tevens een melding naar de gemeente sturen. Dit betreft een eigen proces met eigen informatie die thuishoort in het archief van de FUMO.

In deze ketens is dan ook geen sprake van één fysiek ketendossier. Het ketendossier wordt gevormd door de optelsom van de dossiers in beheer bij de betrokken partijen. In het eerste voorbeeld het besluitvomingsdossier en het adviesdossier.
Dat er behoefte is of gaat ontstaan aan een integraal ketendossier spreekt voor zich. Het voordeel van samenwerken in ketens is dat partijen gelijktijdig de beschikking kunnen hebben over alle relevante informatie. Verder kunnen ze deze informatie gelijktijdig beschikbaar stellen aan overige belanghebbenden.
Wanneer gesproken wordt over een integraal ketendossier zullen er afspraken in de vorm van een regeling, convenant of overeenkomst moeten komen over zaken als eigendom (bestuurlijke zorg), beheer, beschikbaarheid, gebruik en bewaartermijnen en toezicht. Dit zijn de voorzieningen bedoeld in artikel 41 van de Archiefwet.
De aan de keten deelnemende organisaties moeten zelf in dit geval altijd wel rekening houden met een ‘worst case’ scenario. Met andere woorden op het moment dat het erop aankomt, bijvoorbeeld in onderlinge juridische procedures, zullen zij ten behoeve van verantwoording en bewijs zelf over de relevante originele gegevens moeten beschikken. Daarom zullen zij altijd moeten weten welke informatie vanuit dat perspectief minimaal nodig is. Zij zullen daarom ook zelf moeten zorgen dat het eigen deel van de informatie onder eigen beheer toegankelijk en beschikbaar blijft.
Keteninformatisering
Bij keteninformatisering is sprake van een andere vorm van ketens. Organisaties beschikken ieder voor zich op grond van hun taken over informatie afkomstig uit en verwerkt in de eigen processen. In veel gevallen hebben verschillende organisaties ieder voor zich vanuit diverse gezichtspunten bemoeienis binnen een en het zelfde beleidsveld. Jeugdzorg en veiligheid zijn daar goede voorbeelden van. Om de individuele taak goed uit te kunnen voeren is het soms handig en noodzakelijk te kunnen beschikken over de informatie van andere partijen in hetzelfde beleidsveld. Deze partijen kunnen andere overheidsorganisaties zijn, maar ook particuliere instellingen die zich met dezelfde soort zaken bezighouden. Wanneer er sprake is van samenwerking gaat het niet om eenrichtingverkeer maar nadrukkelijk over het onderling uitwisselen en beschikbaarstellen van informatie.
Kenmerkend voor deze vorm van samenwerking is dat partijen gezamenlijk geconfronteerd worden met een zogenaamd dominant ketenprobleem dat alleen in samenwerking is op te lossen2. Binnen het leerstuk keteninformatisering wordt een dominant ketenprobleem (DKP) aangeduid als een maatschappelijk probleem dat een ketenpartner niet zelfstandig kan oplossen. Centraal in de samenwerking staat het delen en uitwisselen van relevante informatie
Binnen een keten met een dominant ketenprobleem kan het relateren van de verschillende vormen van informatie een dusdanige meerwaarde opleveren dat de processen van de deelnemers efficiënter en effectiever doorlopen kunnen worden. Met als gevolg dat het probleem beter aan te pakken is. Wanneer de samenwerking niet tot stand komt hebben alle partners daar last van.
Het samenbrengen van informatie kan door middel van een verificatieregister of via een verwijsindex zoals het elektronisch patiëntendossier (EPD), onderling informatie beschikbaar stellen zoals SUWINET tot zelfs gemeenschappelijke gegevensverzamelingen (registers). Het betreft in de meeste gevallen dynamische omgevingen met vaak aan personen te relateren informatie. De deelnemers delen de informatie op basis van vrijwilligheid of wetgeving. Door het delen kan verrijking van de informatie plaatsvinden. Deze verrijking wordt vervolgens gebruikt binnen de processen van de verschillende deelnemende organisaties. In deze ketens zijn de partners van elkaar afhankelijk. De geleverde gegevens moeten actueel, volledig, juist, bruikbaar en tijdig beschikbaar zijn. Van belang zijn goede onderlinge afspraken omdat in deze situaties niet direct partijen zijn aan te wijzen als primair verantwoordelijke. In zekere zin zijn de partners in de meeste gevallen gelijkwaardig.

Basisregistratie grootschalige topografie (BGT)
Een bijzondere vorm van keteninformatisering wordt de Basisregistratie grootschalige topografie (BGT)3. Hier worden partijen zoals gemeenten en waterschappen op grond van wetgeving verplicht eigen geo-informatie aan te leveren aan een landelijke voorziening, één centraal register. Verantwoordelijk voor het instandhouden van dit register is het Kadaster als houder. De aanleverende partijen blijven verantwoordelijk voor de aangeleverde informatie. De BGT is als openbaar register voor iedereen beschikbaar.
- 1. Arre Zuurmond, Wat een armoede, Overheid Innovatief, 2007. Nr. 5, blz. 12.
- 2. Leerstuk Keteninformatisering van Jan Grijpink. Zie bijvoorbeeld:
1. dr. mr. J.A.H.M. Grijpink, Onze informatiesamenleving in wording; De uitdaging van grootschalige informatie-uitwisseling in de rechtstaat, Voorburg, 2005;
2. Jan Grijpink, Marijn Plomp, Jorgen Horstink, Klara Pigmans en Tjitske Visser, Kijk op ketens; Het ketenlandschap van Nederland, Den Haag, 2009.
3. Geboeid door ketens; Samen werken aan keteninformatisering, Platform keteninformatisering, Den Haag, 2008. ISBN 978 90 811470 1 9, 2e Druk. - 3. Meer (actuele) informatie over de BGT is te vinden op de site van e-overheid, Zie ook op deze site: Basisregistratie Grootschalige Topografie (BGT) en Archiefwet
Informatiemodel:
- 938 keer gelezen