Semantische relatie
Op een bepaald [moment] voert een [actor] een [beheershandeling] uit in het kader van de [archieffunctie] op het [object van zorg] om een bepaalde [kwaliteit] te bereiken.
- Lees verder over Semantische relatie
- 49 keer gelezen
Op een bepaald [moment] voert een [actor] een [beheershandeling] uit in het kader van de [archieffunctie] op het [object van zorg] om een bepaalde [kwaliteit] te bereiken.
... ... The bad thing about records management is that almost everybody thinks they can un-derstand it. The problem is that since suddenly (in evolutionary terms) some deviant went and built the printing press. After that, almost no-body had control. There was only success in archiving some paper documents for reasons unknown. Since we’re digitized and we’re switching batteries in our laptop computers while streaking through the sky in shiny metal objects in which soft drinks and peanuts are served, nobody knows how to handle the huge amount of digital and digitized documents.
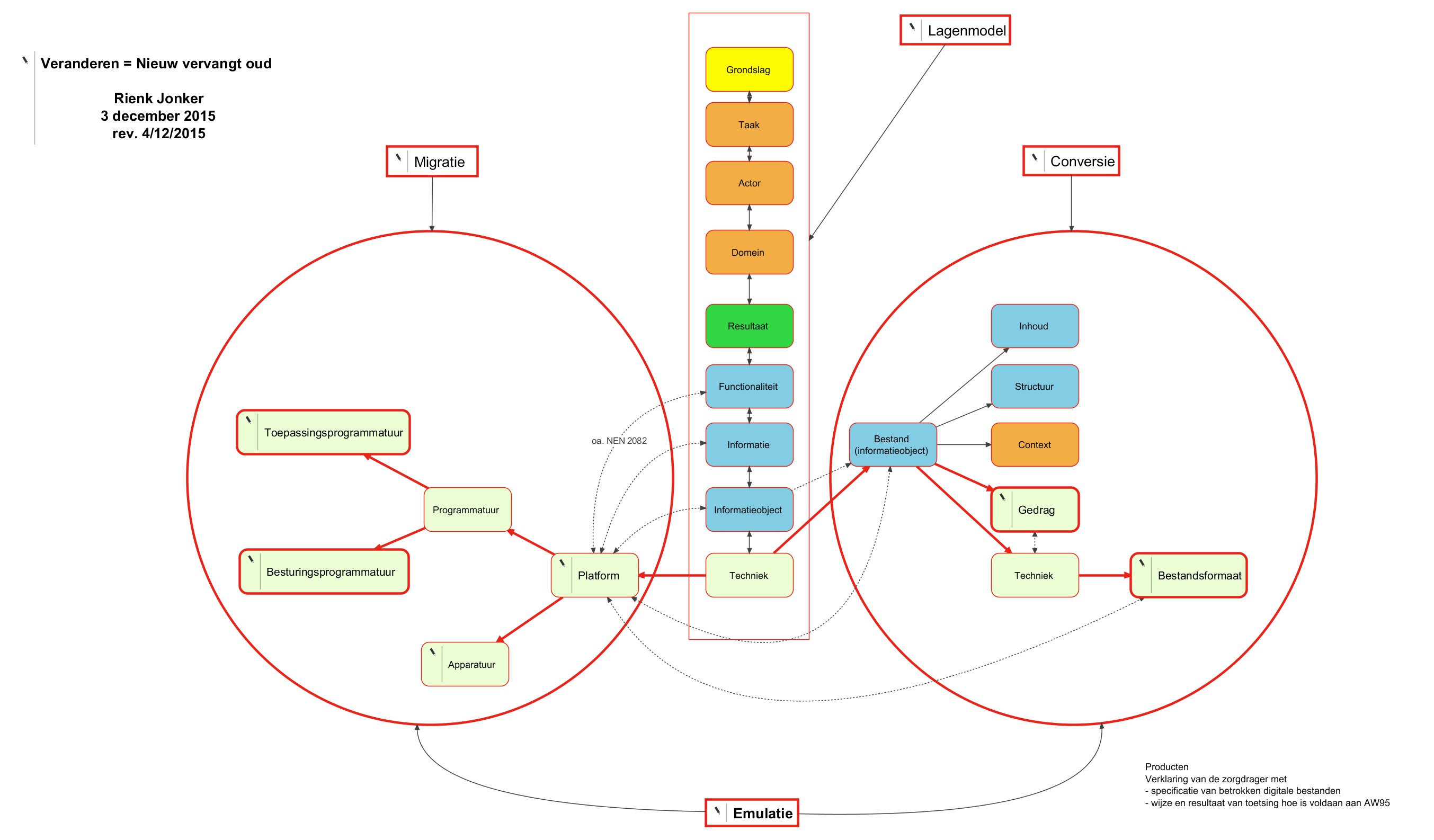
Over de relatie tussen conversie of emulatie of migratie en het informatiemodel.
In de Archiefregeling (AR) en haar voorganger, de Regeling geordende en toegankelijke staat archiefbescheiden (RGTA) worden daarvoor de volgende definities gehanteerd:
(3) De archivaris dient de authenticiteit van documenten te beschermen gedurende het bewerken, conserveren en gebruiken daarvan.
Een archiefstuk is een manifestatie van een handeling.
De SOD heeft in de periode 2003 - 2008 tweedaagse workshops over het Structuurplan informatiebeheer georganiseerd. Tijdens deze workshops zijn diverse documenten uitgereikt. Van een aantal zijn hier de meest recente versies te bekijken of te downloaden (rechtsklikken en opdracht Save link target as .. of Opslaan als .. uitvoeren).
In deze tekst zijn de belangrijkste onderdelen van de te registreren gegevens in de vorm van entiteiten opgenomen. Het is te beschouwen als een voorbeeld.
Een proces is een verzameling van activiteiten met een gemeenschappelijke bedoeling
Het proces is het aandachtsgebied van de proceseigenaar en de administratieve organisatie. Een proces is te beschouwen als een route waarbinnen een aantal activiteiten plaatsvinden. Het resultaat van een proces is een product.
Een informatiemodel uit 2001/2003, een van de voorlopers van mijn informatiemodel (LIM)1. DIt model is gebruikt bij de DSP workshops van de SOD.
De uitdaging is om in digitale dynamische omgevingen te komen tot de mogelijkheid om bepaalde situaties zodanig te fixeren dat de functionaliteit om de data te gebruiken blijft voortbestaan, maar de functionaliteit die de data muteert of verwijdert wordt uitgezet.
De tekst: 'Iedere conversie of migratie van digitale archiefbescheiden die niet geschiedt met inachtneming van de artikelen 2, 3 en 4, is een vervanging in de zin van artikel 7 van de Archiefwet 1995 '
luidt a contrario
'Iedere conversie of migratie van digitale archiefbescheiden die geschiedt met inachtneming van de artikelen 2, 3 en 4, is geen vervanging in de zin van artikel 7 van de Archiefwet 1995.'
Ik deel dus niet de mening van de Raad voor het cultuurbeheer dat wat de Raad ‘routinematige conversie van informatie in een geautomatiseerde omgeving' noemt geen vervanging als bedoeld in artikel 7 van de Archiefwet 1995 zou inhouden
Ik = de toenmalig verantwoordelijke staatssecretaris A. Nuis
.. .. .. .. Om te voorkomen dat er nog meer overheidsgeheimen in handen van computerkrakers zouden vallen, werden alle vertrouwelijke gegevens opgeslagen op één zeer goed beveiligde plek: de nieuwe databank van de NSA, het Fort Knox van de Amerikaanse inlichtingendiensten.
Transactions (trans-actions) by definition are actions communicated from one person to another, from a person to a store of information (such as a filing cabinet or computer database) and thereby available to another person at a later time, or communications from a store of information to a person or another computer.
Elke bewerking of elk geheel van bewerkingen waaronder in ieder geval het verzamelen, vastleggen, ordenen, bewaren, uitwerken, wijzigen, opvragen, gebruiken, verstrekken door middel van doorzending, verspreiding, of enige andere vorm van terbeschikkingstellen, samenbrengen met elkaar in verband brengen, alsmede het afschermen, uitwissen of vernietigen van gegevens.

