Weaving the Web
If HTML and the Web made all the online documents look like one huge book, RDF, schema, and inference languages will make all the data in the world look like one huge database.
- Lees verder over Weaving the Web
- 4 keer gelezen
If HTML and the Web made all the online documents look like one huge book, RDF, schema, and inference languages will make all the data in the world look like one huge database.
Vanuit een bepaald gezichtspunt en op een bepaald abstractieniveau herbruikbare modelmatige of schematische weergave van een waargenomen werkelijkheid.
Product
Onderstaand schema gaat uit van het product:
Informatieobject
Dit schema start op het niveau van het informatieobject, bijvoorbeeld een digitaal systeem, een (deel van) een archief.
Schema
Hieronder volgt een schematische weergave van de te registreren elementen. De elementen zijn in de vorm van tags weergegeven.
De regels kunnen als volgt gelezen worden
Bevat een algemene toelichting over het structuurplan
Dit onderdeel bevat de te hanteren definitie, een omschrijving van het doel van het plan en de grondslag (reden waarom het plan is gemaakt) met een beschrijving van de onderhoudscyclus.
Het model is een kind van de wetenschap, terwijl de structuur (...) een dochter van de werkelijkheid zelf is.
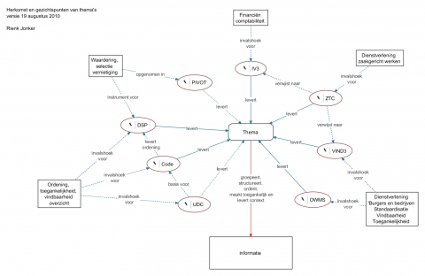
Thema's in overheidsland hebben verschillende oorsprongen en gezichtspunten, maar komen in de kern op hetzelfde neer: Een systematische opsomming van beleidsvelden en bijbehorende onderwerpen.
Doel is het structureren, ordenen van en toegang geven tot grote hoeveelheden informatie.
Een schets uit 2007 op basis van de layercake van het semantisch web. Het idee is is in 2003 bij mij ontstaan tijdens een Erpanet training over preservation metadata in Marburg. Dit model zou een basis kunnen zijn voor het maken van afspraken voor het overbrengen van archiefbescheiden in een digitale omgeving. Overbrengen is te beschouwen als het uitwisselen van data. Dit model is nu verwerkt in het model met de negenlagen
Een maquette is een voorbeeld van een model, dat een abstract beeld geeft van een bepaalde situatie. Doel van een maquette is communicatie op een eenvoudige manier door weglating van overbodige details.
Wanneer een maquette binnen een overheidsorganisatie onderdeel wordt van een proces, project of andere activiteit krijgt het de status van archiefstuk.
Een beschrijving van een bestanddeel bevat de volgende kenmerken
- een plaatsbepalend registratie kenmerk
- een redactionele vorm
- een inhoud met gezichtspunt, handeling, plaats en tijd
- een ontwikkelingsstadium
- een datering van het bestanddeel
- aantal
- een uiterlijke vorm


